TR
EN
ARA
Personel Ara
Anasayfa
Kozluk Meslek Yüksekokulu
Bölümler
Bölümler
Büro Hi̇zmetleri̇ ve Sekreterli̇k Bölümü
Çocuk Bakımı ve Gençli̇k Hi̇zmetleri̇ Bölümü
İnşaat Bölümü
Madencilik ve Maden Çıkarma Teknolojisi Bölümü
Muhasebe ve Vergi̇ Bölümü
Yöneti̇m ve Organi̇zasyon Bölümü
Yüksekokul
Yüksekokul
Müdürümüzün Mesajı
Hakkında
Kalite Politikamız
Misyon ve Vizyon
Temel Değerlerimiz
Swot Analizi
Pestle Analizi
Birim Stratejik Planı
İdari
İdari
Müdürlük
Yönetim Kurulu
Yüksek Okul Kurulu
İdari Kadro
İdari Formlar
Akademik
Akademik
Akademik Kadro
Akademik Personel İçin Belgeler ve Formlar
Öğrenci
Öğrenci
Belgeler ve Formlar
Yönetmelikler ve Yönergeler
Dersler ve Ders İçerikleri
Etkinlikler
Mevzuat (Bologna)
Moodle
Obs
Akademik Takvim
Akıllı Kart Para Yükleme
İç Kontrol
İç Kontrol
2024 Birim İç Değerlendirme Raporu
2024 Yılı Birim Faaliyet Raporu
Süreç Kartı
Kalite Güvencesi
Kurumsal
Misyon, Vizyon ve Temel Değerler
Birim Kalite Komisyonu
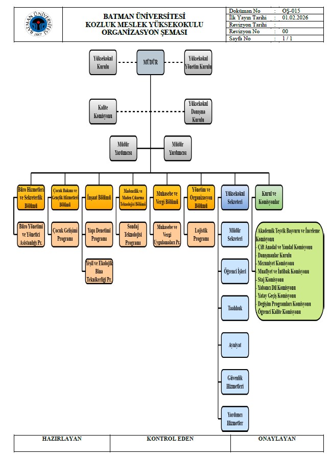
Organizasyon Şeması
GT-028-Kozluk MYO Görev Yetki ve Sorumluluklar
FR-471 KOZLUK MYO BAĞLAM FORMU
FR-472 KOZLUK MYO İLGİLİ TARAF BEKLENTİ VE İSTEK FORMU
Mevzuat
Kanunlar
Yönetmelikler
Yönergeler
Yök Kalite Kurulu Mevzuat Listesi
Batman Üniversitesi Mevzuat Listesi
Doküman
Yönetim Dokümanları
Formlar
İş Akışları
Prosedürler
Talimatlar
Memnuniyet Yönetimi
Bölümler
Büro Hi̇zmetleri̇ ve Sekreterli̇k Bölümü
İnşaat Bölümü
Yöneti̇m ve Organi̇zasyon Bölümü
Muhasebe ve Vergi̇ Bölümü
Madencilik ve Maden Çıkarma Teknolojisi Bölümü
Çocuk Bakımı ve Gençli̇k Hi̇zmetleri̇ Bölümü
Yüksekokul
Müdürümüzün Mesajı
Hakkında
Kalite Politikamız
Misyon ve Vizyon
Temel Değerlerimiz
Swot Analizi
Pestle Analizi
Birim Stratejik Planı
İdari
Müdürlük
Yönetim Kurulu
Yüksek Okul Kurulu
İdari Kadro
İdari Formlar
Akademik
Akademik Kadro
Akademik Personel İçin Belgeler ve Formlar
Öğrenci
Belgeler ve Formlar
Yönetmelikler ve Yönergeler
Dersler ve Ders İçerikleri
Etkinlikler
Mevzuat (Bologna)
Moodle
Obs
Akademik Takvim
Akıllı Kart Para Yükleme
İç Kontrol
2024 Birim İç Değerlendirme Raporu
2024 Yılı Birim Faaliyet Raporu
Süreç Kartı
Kalite Güvencesi
Kurumsal
Misyon, Vizyon ve Temel Değerler
Birim Kalite Komisyonu
Organizasyon Şeması
GT-028-Kozluk MYO Görev Yetki ve Sorumluluklar
FR-471 KOZLUK MYO BAĞLAM FORMU
FR-472 KOZLUK MYO İLGİLİ TARAF BEKLENTİ VE İSTEK FORMU
Mevzuat
Kanunlar
Yönetmelikler
Yönergeler
Yök Kalite Kurulu Mevzuat Listesi
Batman Üniversitesi Mevzuat Listesi
Doküman
Yönetim Dokümanları
Formlar
İş Akışları
Prosedürler
Talimatlar
Memnuniyet Yönetimi
İletişim
Organizasyon Şeması
Facebook
Twitter
Yazdır