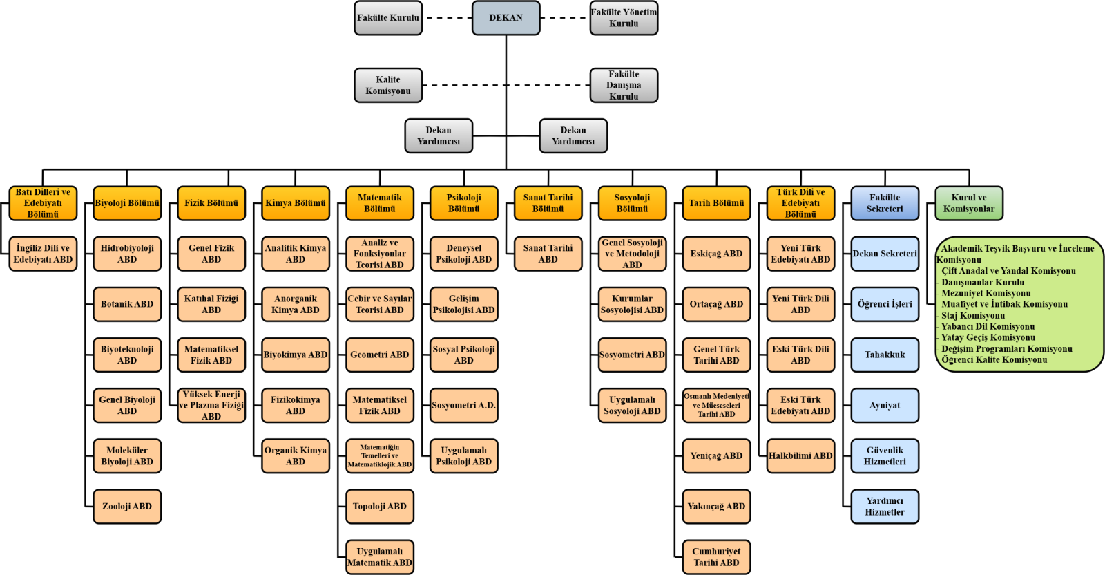
Organizasyon Şeması
Fen-Edebiyat Fakültesi, Fakülte Dekanı, Fakülte Yönetim Kurulu ve Fakülte Kurulu çerçevesinde örgütlenmiştir. 2547 Sayılı Yükseköğretim Kanunu’nun 17. ve 18 maddeleri gereğince Fakülte Kurulu ve Fakülte Yönetim Kurulu, Dekan başkanlığında oluşur. Eğitim ve idari işleyişte Dekana bağlı olarak fakültede dekan yardımcıları olarak görev yapmaktadır. Fakültemiz bünyesinde bulunan 13 bölüm ve yönetim birimi aşağıdaki şekilde örgütlenmiştir:

